
MAX9526低功耗视频解码器将NTSC或PAL复合视频信号转换成8位或10位YCbCr分量视频,符合ITU-R BT.656标准。该器件上电时进入完全工作模式并自动配置,对检测到的输入标准信号进行解码。MAX9526在常规工作模式下典型功耗为200mW,关断模式下典型功耗小于100µW。
内部10位、54MHz模/数转换器(ADC)对输入信号进行4倍过采样。MAX9526具有带失调校准的直流恢复电路和自动增益控制功能,可精确优化ADC的满量程范围。
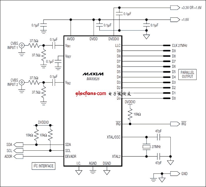
集成模拟抗混叠滤波器省去了外部滤波元件。MAX9526包括2:1输入复用器,根据输入端的有效信号自动选择信号。
内部行锁定锁相环(PLL)产生采样时钟和行锁定时钟(LLC)输出,提供ITU兼容输出。另外,还能将PLL相应地配置成提供采样时钟、分别输出2倍和1倍晶振频率的时钟。
MAX9526提供多路自适应梳状滤波器,降低色度串扰和亮度串扰。
数字电源和模拟电源均使用1.8V单电源。数字输出电路采用独立的+1.7V至+3.45V电源供电,可直接与较宽电压范围的数字处理器连接。MAX9526工作在-40°C至+125°C汽车级温度范围,采用28引脚QSOP和32引脚TQFN (5mm x 6mm)封装。
关键特性
支持所有NTSC和PAL制式
NTSC M、NTSC J、NTSC 4.43、PAL B/G/H/I/D、PAL M、PAL N和PAL 60
易配置,工作时仅需16个用户可编程寄存器
自动配置和制式选择
10位、4倍过采样(54Msps) ADC,提供真正的10位数字处理
灵活的输出格式
10位并行ITU-R BT.656输出,带嵌入式TRS
8位并行ITU-R BT.656输出,带独立的HS和VS
+1.8V数字和模拟供电电压
汽车级工作温度范围(-40°C至+125°C)
低功耗模式
关断模式(< 100µW,典型值)
休眠模式,带连续输入检测(< 5mW,典型值)
带AGC的2选1视频输入复用器
欢迎分享,转载请注明来源:内存溢出
微信扫一扫
支付宝扫一扫
评论列表(0条)