
TI公司的ADS131E08是24低位功耗模拟前端(AFE),柯林斯内置关系编增益放大器(PGA),电源基准状语从句:振荡器,具有工业电源监视,控制和保护等功能.ADS131E0x八个有差分电流状语从句:电压输入,1 kSPS时的动态范围118dB,串扰-110dB,50Hz和60Hz的THD为-90dB,主要用在能量计量,电源监视,控制和保护等。本文介绍了ADS131E0x主要特性,方框图,典型应用电路图,以及功率监视系统框架图,ADS131E08EVM-PDK评估板主要特性,电路图产品,材料清单和PCB元件布局图。
ADS131E0x是一个多通道,同步采样,24位和16位,Δ-Σ(ΔΣ),模数转换器(ADC),内置可编程增益放大器(PGA),内部基准电压源,和一个板载振荡器。
ADS131E0x具有工业电源监控,控制和保护应用中通常需要的功能。ADS131E0x输入可以独立且直接与电阻分压器网络或变压器连接,以测量电压。输入也可以连接到电流互感器或Rogowski线圈以测量电流。ADS131E0x系列具有高集成度和出色的性能,能够创建可扩展的工业电源系统,而尺寸,功耗和总成本却大大降低。
ADS131E0x每个通道都有一个灵活的输入多路复用器,可以独立连接至内部生成的信号以进行测试,温度和故障检测。使用集成的比较器和数模转换器(DAC)控制的触发电平,可以在设备内部实现故障检测。ADS131E0x的数据速率高达64 kSPS。
这些完整的模拟前端(AFE)解决方案采用TQFP-64封装,额定温度范围为–40℃至+ 105℃的工业温度范围
ADS131E0x主要特性:
八个差分电流和电压输入
出色的性能:
超过0.1级
1 kSPS时的性能动态范围:118 dB
串扰:–110 dB
THD:–50 dB和60 Hz时为–90 dB
电源范围:
模拟:+3 V至+5 V(单极性)±2.5 V(双极性,允许直流耦合)
数字:+1.8 V至+3.6 V
低功耗:2 mW每通道
数据速率:1、2、4、8、16、32和64 kSPS
可编程增益(1、2、4、8和12)
故障检测和设备测试功能
SPI™数据接口和四个GPIO
封装:TQFP -64(PAG)
工作温度范围:
–40℃至+ 105℃
ADS131E0x应用:
工业电源应用:
电能计量
监控,控制和保护
![]()
图1.ADS131E0x系列示意图

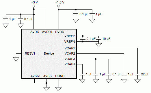
图2.ADS131E0x系列单电源工作电路图

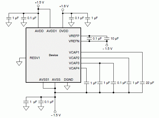
图3.ADS131E0x系列双电源工作电路图

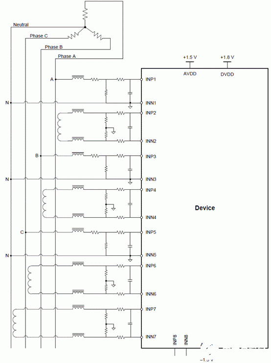
图4.ADS131E0x系列多个器件配置图

图5.ADS131E0x系列功率监视系统框架图
ADS131E08EVM-PDK评估板
本用户指南介绍了ADS131E08EVM-PDK 的特性, *** 作和使用。该性能演示套件是ADS131E08的评估模块,ADS131E08是一个八通道,24位,低功耗,集成模拟前端(AFE),设计用于电源保护电路。ADS131E08EVMPDK适用于原型设计和评估。本用户指南包括完整的电路说明,原理图和物料清单。
ADS131E08EVM-PDK是ADS131E08的演示套件,ADS131E08是一个同步采样,24位,Δ-Σ(ΔΣ)模数转换器(ADC),具有内置可编程增益放大器(PGA),内部基准电压源,以及板载振荡器。ADS131E08包含工业电源监视和控制通常所需的功能,但具有灵活性,可适合需要八通道,24位ADC的各种应用。ADS131E08EVM-PDK演示套件旨在加快评估和系统开发。
ADS131E08EVM-PDK评估板的主要特性:
适用于Microsoft™Windows XP或Windows 7的易于使用的评估软件
内置分析工具,包括示波器,FFT和直方图显示
灵活的输入配置
可选的外部基准电路
能够导出简单测试文件中的数据以进行后期处理
图6.ADS131E08EVM-PDK评估板外形图

图7.ADS131E08EVM-PDK评估板电路图(1)

图8.ADS131E08EVM-PDK评估板电路图(2)

图9.ADS131E08EVM-PDK评估板电路图(3)

图10.ADS131E08EVM-PDK评估板电路图(4)

图11.ADS131E08EVM-PDK评估板电路图(5)
ADS131E08EVM-PDK评估板材料清单:



图12.ADS131E08EVM-PDK评估板PCB元件布局图(顶部)

图13.ADS131E08EVM-PDK评估板PCB元件布局图(大幅)
责任编辑:gt
欢迎分享,转载请注明来源:内存溢出
微信扫一扫
支付宝扫一扫
评论列表(0条)