
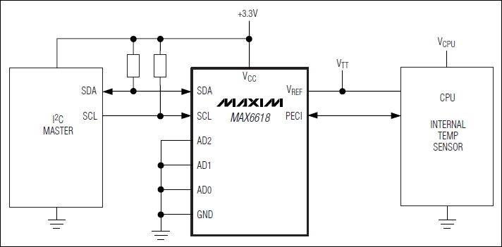
PECI至I²C转换器MAX6621提供了一种高效、低成本的PECI至SMBus™/I²C协议转换方案。PECI兼容的主机可以直接从多达4个PECI使能的CPU读取温度数据。
I²C接口提供一个独立的串行通信通道,用于在多主系统或多从系统中与外围设备同步通信。该接口允许最高400kbps的串行数据速率。
MAX6618工作于+3.0V至+3.6V电源电压范围和-20°C至+120°C环境温度范围。
关键特性
400kbps I²C兼容2线串行接口
+3V至+3.6V电源电压
PECI兼容端口
PECI至I²C转换
可编程温度偏移
工作温度范围:-20°C至+120°C
逻辑电平以PECI电源输入VREF为参考
I²C总线锁死超时自动复位
无铅、10引脚µMAX®封装
欢迎分享,转载请注明来源:内存溢出
微信扫一扫
支付宝扫一扫
评论列表(0条)