
瞬态电压抑制管TVS具有响应速度快、瞬态功率大、漏电流低、击穿点烟偏差下,箝位电压较易控制、体积小等特点。目前,TVS管已广泛应用于通信设备、交/直流电源、汽车、家用电器、仪器仪、新能源等市场。

图1:TVS钳位电压特性
在实际的电路中,如图2所示,在DC input的时候,有时由于供电环境的变化会带来一些瞬时脉冲。而要消除瞬时脉冲对器件损害的最好办法,就是将瞬时电流从敏感器件引到地,一般具体做法是将TVS在线路板上与被保护线路并联。这样,当瞬时电压超过电路正常工作电压后,TVS将发生雪崩击穿,从而提供给瞬时电流一个超低阻抗的通路,其结果是瞬时电流通过TVS被短路到GND,从而避开被保护器件,并且在电压恢复正常值之前使被保护回路一直保持截止电压。而当瞬时脉冲结束以后,TVS二极管再自动恢复至高阻状态,整个回路又回到正常电压状态。

图2:典型的电路拓扑
本文主要讲述通过在热插拔电路保护和汽车电源线保护中典型应用电路的实例,详细探讨如何正确应用TVS管SMBJ5.0CA和如何使其应用效果达到最佳。 SMBJ5.0CA具有15KV空气放电和30KV接触放电的ESD防护等级,小于1ps的响应速率、600w的10/1000us、duty小于 0.01%的尖峰能量浪涌能量容量,并且反向工作电压为5V,65A下的钳位电压为9V,这些主要的电气特性使其非常适合在接口保护中。
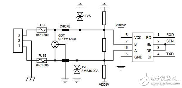
在智能仪表行业里一般采用RS-485通讯。下图所示为RS-485通讯接口的典型应用。在保护RS-485接口不被静电或者浪涌损坏通常用 SMBJ5.0CA来做接口保护如下图3所示,当静电或者浪涌电压高于5V时,SMBJ5.0CA会开始动作,将电压钳位在很低的位置,如果电流超过了峰值电流IPP话,最终电压会被钳位在9V左右,从而保护了后一级的器件不被损坏。
图3:RS-485接口保护电路
集成运放对外界电应力非常敏感。因此,在使用运放的过程中,如果因 *** 作失误或采取了不正常的工作条件,往往会出现过大的电压或电流,特别是浪涌和静电脉冲,从而很容易使运放受损或失效。5V输出的直流稳压电源,在其稳压输出端加上SMBJ5.0CA,可以保护使用该电源的仪器设备,同时还可以吸收电路中晶体管的集电极到发射极间的峰值电压,从而保护晶体管。因此建议在每个稳压源的输出端增加一个SMBJ5.0CA管,这样可以大幅度地提高整机的可靠性。如需要更多技术支持或专业服务,请致电 40088-73266获得世强专业快捷的服务。
图4:运放的输出级保护
图5:直流稳压电源的输出级保护
欢迎分享,转载请注明来源:内存溢出
微信扫一扫
支付宝扫一扫
评论列表(0条)