
摘要:大多数现代系统中的
电子器件通常采用3.3V或更低的电压供电,但有时还需提供±10V的电压驱动外部负载(工业应用中非常普遍)。尽管有些数/模转换器(
DAC)能够以±10V的摆幅驱动负载,但在某些场合仍然使用3.3V的
DAC,然后通过
放大器将电压放大至±10V。
概述使用3.3V
电源供电的现代逻辑系统有时运行在工业环境,可能需要±10V的电压驱动,例如
PLC、发送器、
电机控制等。满足这一需求的一种方法是选择能够提供±10V电压摆幅的DAC,但更好的方法是使用3.3V的DAC,然后将其输出放大到±10V,理由是:
- 3.3V DAC比±10V DAC具有更高的逻辑完整性。
- 3.3V DAC具有更高速率的逻辑接口,可以解脱微控制器部分任务使其处理其它工作。
- DAC有可能集成在一个大规模、3.3V供电的芯片内(如微控制器),无法提供±10V输出摆幅。
- 外部负载可能要求一定的输出电流驱动,或驱动容性负载,而±10V DAC无法达到这一需求。
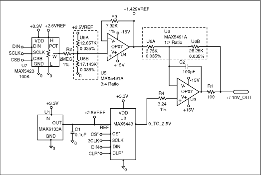
电路框图电路框图如图1a所示,包含五个主要部分:DAC、基准源、偏置调节、基准源缓冲器与输出缓冲器。
DAC提供相对于基准点压的数字至电压转换,偏置电路对DAC单极性传递函数进行调节,以产生双极性输出,并可校准0V输出点。基准缓冲器能够为基准源提供负载隔离和失调调节。输出缓冲器将偏置电压叠加到信号上,并提供所需的增益,使输出摆幅达到所需要求。另外,输出缓冲器还提供一定的负载驱动能力。
电路说明图1和图1a所示电路提供了一个将3.3V供电、16位DAC输出通过放大获得±10V输出摆幅的方案。DAC (U2)输出范围:0至2.5V,连接至
运算放大器U3的同相输入端。放大器提供(1 + 26.25k/3.75k)或8倍的同相增益。运算放大器的反相输入端接+1.429V电压,该电压由基准和
电阻分压网络产生。运算放大器对反相输入的增益为-(26.25k/3.75k)或-7。DAC的0V输出对应于最大负向电压:(0 x 8 ) - (7 x 1.429) = -10V。DAC的满量程输出2.5V对应于最大正向电压:(2.5 x 8) - (7 x 1.429) = +10V。

图1.

图1a.
电路包括以下器件:
- U1:MAX6133A,2.5V基准源
- U2:MAX5443,16位、3.3V供电串行DAC
- U3与U4:OP07A,精密运算放大器,±15V供电
- U5:MAX5491A,带有ESD保护的精密电阻网络,3:4分压比
- U6:MAX5491A,带有ESD保护的精密电阻网络,1:7分压比
- U7:MAX5423,100k、256级、非易失数字电位器
基准源2.5V基准既是DAC的参考电压,也用于生成+1.429V电压。这两项功能使用了相同的基准源,因此,这两个电压间的任何跟踪误差都会影响零失调电压,因此,共模误差只会影响输出的满量程增益,而增益一般不是非常关键的参数。选择2.5V作为主基准是由于该电压非常通用,并且在3.3V、5V供电时均适用。考虑到器件本身的优异性能,我们选择了小尺寸µMAX®封装MAX6133A。该器件的重要参数包括:输出电压精度(±0.06%)、温度系数(7ppm/°C)和长期稳定性(145ppm/1kH
rs)。
数模转换器工业控制应用中最重要的参数是零点失调误差,本例中MAX5443的单极性输出具有±2 LSB失调误差和±10 LSB的增益误差。这些指标足以满足大多数应用的需求,为了将DAC输出转成双极性信号,通常采用偏置电路将DAC的零点转换为-10V (负向满量程),将中间码转换为0V。这时DAC的中间码误差是零点失调与增益误差之和,而非±2 LSB。有些应用或许不能接受这一指标,所以我们使用了数字电位器,对其零点输出进行再次校准。
运算放大器运算放大器U4作为基准缓冲器放置在基准分压电阻网络(U5)与运算放大器(U3)增益电阻网络之间。如果系统中使用了一个以上的DAC,这些DAC可以共用该缓冲器输出。运算放大器U3对DAC电压进行放大,并为其提供偏置。该运算放大器的选择与配置由负载需求决定。应考虑以下指标:
- 最大电压摆幅
- 最大驱动电流
- 容性负载
- 短路保护
- ESD保护
本例中,OP07A能够为负载提供±10V/10mA的驱动,R1与C2网络允许运算放大器驱动较大的容性负载。
影响系统精度的运算放大器参数有VOS (25µV)、
IOS (2nA)。IB (2nA)的影响可以由R3、R4抵消。当运算放大器的每一输入端等效电阻相同时,可以消除IB的影响。OP07A的0.1V/µS摆率可能限制系统摆率,但在工业控制应用中往往不存在问题。
电阻网络电阻网络U5 (3:4比例)将+2.5V基准电压降至+1.429V,电阻网络U6 (1:7比例)设置运算放大器U3的增益。比较重要的参数是初始比例误差(0.035%)和比例温度系数(5ppm/°C)。选择MAX5491是由于该器件具有±2kV的ESD保护,这一点非常关键,因为U6的一端可能会暴露在板外,需承受ESD放电的冲击。
数字电位器本系统使用256级数字电位器MAX5434调节零点失调误差,该器件具有非易失
存储器,能够在电源关闭后保持失调值。U7、U5与R2组成的电阻网络可在0V提供大约±100 LSB的调节范围。
分析对本电路进行PS
PICE灵敏度分析,结果表明最大零点失调误差为13 LSB,利用数字电位器可以修正该误差。温度分析结果表明总的温漂误差为0.126 LSB/°C。当温度变化100°C时,存在12.6 LSB的失调误差。对于绝大多数应用在允许范围之内。
表1. 灵敏度分析,零输出,初始误差(以LSB为单位)
Ref Design
Component
DescripTIon
Error Source
Error Value
Error Units
SensiTIvity
SensiTIvity Units
Output Error (LSBs)
U1
MAX6133A
2.5V Ref
Output Accuracy
0.06
%
-2.74E - 04
LSBs/%
0.00
U2
MAX5443
16 bit DAC
Gain Error
5
LSBs
1.00E + 00
LSB/LSB
5.00
U3
OP07A
OpAMp
VOS
25
µV
-2.62E + 04
LSB/V
0.66
U3
OP07A
OpAMp
IOS
2
nA
8.55E + 07
LSB/A
0.17
U3
OP07A
OpAMp
IB
2
nA
1.08E + 06
LSB/A
0.00
U4
OP07A
OpAMp
VOS
25
µV
-2.29E + 04
LSB/V
0.57
U4
OP07A
OpAMp
IOS
2
nA
1.68E + 08
LSB/A
0.34
U4
OP07A
OpAMp
IB
2
nA
8.10E + 03
LSB/A
0.00
U5
MAX5491A
Res Network
RaTIo Tolerance
0.035
%
1.40E + 02
LSB/%
4.90
U6
MAX5491A
Res Network
Ratio Tolerance
0.035
%
4.09E + 01
LSB/%
1.43
Total
13.07
表2. 敏感性分析,零输出,温度误差(以LSB/°C为单位)
Ref Design
Component
Description
Error Source
Error Value
Error Units
Sensitivity
Sensitivity Units
Output Error (LSB/°C)
U1
MAX6133A
2.5V Ref
Output Temp Co
7
ppm/°C
2.74E - 04
LSBs/%
1.92E - 07
U2
MAX5443
16 bit DAC
Gain Temp Co
0.1
ppm/°C
5.00E - 02
LSB/%
5.00E - 07
U3
OP07A
OpAMp
VOS Temp Co
0.6
µV/°C
-2.62E + 04
LSB/V
1.57E - 02
U3
OP07A
OpAMp
IOS Temp Co
25
pA/°C
8.55E + 07
LSB/A
2.14E-03
U3
OP07A
OpAMp
IB Temp Co
25
pA/°C
1.08E + 06
LSB/A
2.70E - 05
U4
OP07A
OpAMp
VOS Temp Co
0.6
µV/°C
-2.29E + 04
LSB/V
1.38E - 02
U4
OP07A
OpAMp
IB Temp Co
25
pA/°C
1.68E + 08
LSB/A
4.20E - 03
U4
OP07A
OpAMp
IB Temp Co
25
pA/°C
8.10E + 03
LSB/A
2.02E - 07
U5
MAX5491A
Res Network
Ratio Temp Co
5
ppm/°C
1.40E + 02
LSB/%
7.00E - 02
U6
MAX5491A
Res Network
Ratio Tamp Co
5
ppm/°C
4.09E + 01
LSB/%
2.05E - 02
Total
1.26E-01
评论列表(0条)