
本文介绍了HT71D02/HT71D04主要特性,方框图和系统方框图以及应用电路.Holtek公司的HT71D0x是动力线数据收发器, HT71D02内置3.3V稳压器输出, HT71D04内置5.0V稳压器输出, 全系列高压输入电压可达30V. 经由内置数据传输调制接口,可将高压传输在线数据解调并转为3.3V or 5V信号给子系统MCU,亦可将子系统MCU信号调制后转为高压经由传输线传回主系统,适用于诸如烟感器、水表等联网系统产品。
HT71D02/HT71D04主要特性:
_ Complete Data Transmission on Power Line funcTIons
_ High Maximum Input Voltage: 30V
_ Integrated Low Dropout Voltage Regulator
_ Integrated Voltage Detector for Power Supply Monitoring
_ Open drain NMOS drivers for flexible interfacing
_ Power and Reset ProtecTIon Features
_ 8-pin SOP package type
_ Minimal external component requirements

图1.HT71D02/HT71D04方框图

图2.HT71D02/HT71D04系统方框图
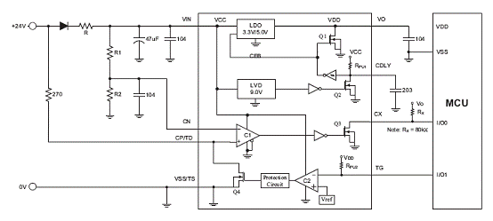
图3.HT71D02/HT71D04应用电路图
欢迎分享,转载请注明来源:内存溢出
微信扫一扫
支付宝扫一扫
评论列表(0条)