
高保真BTL放大器的原理及设计
本文介绍一种无需调试、保真度高、成本低廉的BTL功率放大电路,并且可以根据自己的情况选取末级功放集成电路,由于通用性强,给音响爱好者制作带来极大方便。
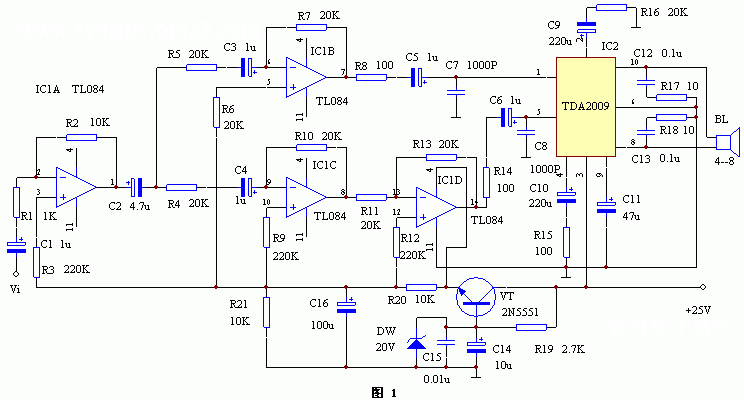
工作原理 高保真BTL放大器(TDA2009)
。这里只给出了其中一个通道的电路图,另一个通道完全相同。音频信号从电路的A端输入,经运算放大器IC1放大后(放大倍数由R1、R2决定),一路经IC2作反相放大,其增益为1;另一路经IC3、IC4作两次反相放大,增益仍然为1,其实质是IC3、IC4共同构成增益为1的正相放大器,所以在IC2的B端和IC4的C端得到的是两个大相等而相位相反的音频信号。这两个互为反相的音频信号分别通过R9、C5和R10、C6加到双音频功率放大集成电路IC5(TDA2009)的①和⑤脚端,这两个输入端是同相输入和反相输入端,因此在IC5的内部进行功率放大后,分别从IC5的⑩脚和⑧脚输出,推动扬声器BL。
元器件选择与调试
元器件清单见下表。
该装置电路工作原理见图1
IC1-IC4可以用一块四运放集成电路TL084,差分放大器的频响宽、噪声低、瞬态指标高。功率集成放大器除了采用TDA2009以外,亦可选用其它同类集成电路,不作特别要求。所用电阻全部采用低噪声、精密型金属膜电阻器,其目的是降低前置级噪声,同时应使得B、C两点的信号幅度相等,所用的前置级耦合电容器也应采用精密型钽电容。三极管VT的功率应视电路所需电流而定,并有足够的容量储备以期获得良好的瞬态特性和足够的动态范围。
由于本电路设计的通用性,因此,任何OTL或OCL输出的双功率放大集成电路,都可以与差放放大器的B、C两端驳接,从而构成BTL放大器。读者如果有兴趣的话,还可以插入RC衰减式音调控制电路,将会收到更好的效果。
欢迎分享,转载请注明来源:内存溢出
微信扫一扫
支付宝扫一扫
评论列表(0条)