
BGA7127主要特性和优势:
400 MHz to 2700 MHz frequency operaTIng range
12 dB small signal gain at 2 GHz
28 dBm output power at 1 dB gain compression
Integrated acTIve biasing
External matching allows broad applicaTIon opTImization of the electrical performance
5 V single supply operation
All pins ESD protected
BGA7127应用:
Broadband CPE/MoCA
Industrial applications
WLAN/ISM/RFID
E-metering
Wireless infrastructure (base station, repeater, backhaul systems)
Satellite Master Antenna TV (SMATV)

图1。BGA7127功能方框图

图2。BGA7127 5V应用电路图:920 MHz 到 960 MHz
表12。920 MHz 到 960 MHz应用材料清单(BOM):


图3。BGA7127 5V应用电路图:1930 MHz 到 1990 MHz
表13。1930 MHz 到 1990 MHz应用材料清单(BOM):


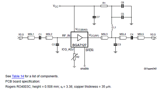
图4。BGA7127 5V应用电路图:2110 MHz 到 2170 MHz
表14。2110 MHz 到 2170 MHz应用材料清单(BOM):



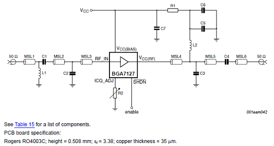
图5。BGA7127 5V应用电路图:2405 MHz 到 2485 MHz
表15。2405MHz 到 2485 MHz应用材料清单(BOM):


欢迎分享,转载请注明来源:内存溢出
微信扫一扫
支付宝扫一扫
评论列表(0条)