

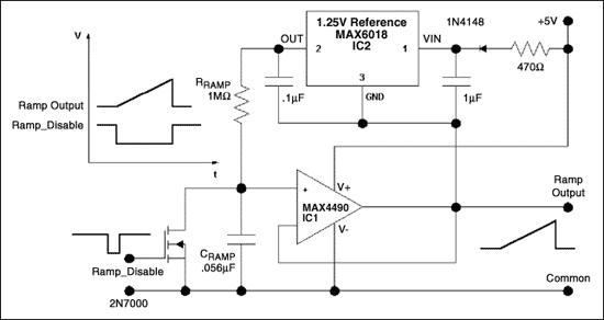
Figure 1. This precision ramp generator produces a 0 to 5V ramp while operaTIng from a 5V supply.
The ramp is generated by a constant charging current into capacitor CRAMP, which is connected between ground and the noninverTIng input of op amp IC1, configured as a voltage follower. The current through RRAMP is the charging current, kept constant by forcing the voltage across RRAMP to equal the reference voltage from IC1. One side of RRAMP is connected to CRAMP, and the other side to the reference output. In turn, the ground terminal of the reference IC connects to the op-amp output, which provides a low-impedance replica of the voltage across CRAMP.
Thus, the op-amp output follows the CRAMP voltage and drives the GND pin of the IC2 reference, keeping the voltage across RRAMP equal to VREF. A 1µF capacitor from the op-amp output bootstraps IC1's supply-voltage input, driving it above the nominal level yet keeping it within that device's operaTIng range, and thereby allowing the op-amp output to reach its own supply-rail voltage.
A MOSFET switch across the ramp capacitor returns the ramp output to 0V when RAMP_DISABLE goes high, allowing the ramp to develop when RAMP_DISABLE is low. A scope shot of the ramp (Figure 2) shows the excursion limits for a supply voltage of 5.00V. The ramp slope is:


Figure 2. Ramp output for the circuit in Figure 1, operating from a 5V supply.
For a precise linear ramp, CRAMP should be a high-quality capacitor with low leakage current and a low-voltage coefficient. The op amp must be capable of rail-to-rail input and output operation, and the 1.25V reference IC should have a low-quiescent supply current.
A similar article appeared in the May 2005 issue of Electronic Design.
欢迎分享,转载请注明来源:内存溢出
微信扫一扫
支付宝扫一扫
评论列表(0条)