
汽车上的干扰源
汽车电系上的负载多种多样,既有小阻抗、大电流的阻性感性负载,也有小电流、高电压的脉冲发生装置,还有高频振荡信号源,它们不仅对外是潜在的干扰发射源,也是对车载电子产品的干扰源。另外,由于高机动性,汽车也可能会处于各种可以想像得到的从低频到高频的复杂电磁场中,由此产生的电磁干扰耦合也会影响汽车电子电气系统的正常运行。汽车电系内的电压可以归纳为以下几类:正常工作电压、异常稳态电压、无线电干扰电压、瞬变过电压和静电放电。
汽车电器的电磁兼容环境应是一个设备共存、互不干扰的环境,这就要求系统具备良好的EMI和EMS特性。造成电器功能降级或失效的电磁干扰的发生必须同时具备3个要素:干扰源、干扰耦合通路以及敏感设备。抑制干扰源、阻断耦合以及提高敏感设备的抗扰阈值是解决电磁兼容问题的根本措施。
1电磁干扰的传输和传输途径
电磁干扰的发生必然存在干扰能量的传播和传播通道。干扰的传输有两种基本方式:传导和辐射。辐射耦合细分为:天线对天线耦合、场对线耦合和线对线耦合。针对干扰的传播和耦合途径,在汽车电器工程实践中要采取如下的系统方法来改善EMC特性:滤波、屏蔽、搭铁和布线。
2干扰源和敏感设备的电磁兼容设计
在方案已定的功能电路中,检验电磁兼容指标是否满足要求;此时如不满足要求,则可通过参数修改来达到指标,如调整数字化控制器的工作频率、圆整脉冲的上升率或重新选择元件等。其次进行防护设计,包括滤波、屏蔽、搭铁与搭接设计,甚至采用时空隔离和频率回避等改进措施。最后是做布局调整性设计,包括对总体布局的检验、屏蔽体缝隙的检验、组件和印制板布局检验等。电路和分系统的电磁兼容设计包括如下的步骤:元件选择、电路选择、滤波技术应用、搭铁设计、屏蔽设计、电路布局和系统布局规划。

图1汽车行驶记录仪硬件结构原理图
3ESD防护设计
为了消除静电放电的危害,可采取的措施有:建立完善的屏蔽结构,通过搭铁的金属壳将静电荷释放到地;内部电路与金属壳的连接应采用一点搭铁;增加诸如硅瞬变电压吸收二极管(STVS)之类的快速保护元件,将高压电荷泄放到地;印制电路板设计中增加保护环带,将人手拔插线路板的电荷通过最短的路径泄放到地。

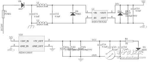
图2开关电源电路
汽车行驶记录仪的抗干扰设计
1汽车行驶记录仪的硬件结构
图1为汽车行驶记录仪硬件结构原理。信号的抗干扰处理是通过光电隔离来实现。车载设备的电源系统对设备的可靠运行影响很大,好的电源电路能够过滤掉许多通过电源线传入的干扰信号。
2电源部分的抗干扰设计
本控制模块的电源电路如图2所示。车载蓄电池—发电机的电源从24V_1处进入,二极管D16主要是防止电源的正负极被误接反。电感L1、L2对电源进行滤波,和共模电感L3、电容C8配合,可以过滤掉电源中的尖峰脉冲。二极管D24P6KE51A是脉冲干扰抑制器(TVS),它可以快速吸收超过额定电压的尖峰脉冲,瞬时通过电流很大,最大功率可达500~1000W。电容E5和C9进一步对电源进行滤波。过滤干净的电流通过开关电源芯片LM2576变换为系统使用的5V电源。电容E7和C11对输出5V电源进行滤波,电阻R18和发光二极管D28指示当前是否有电。

图3DC/DC电源电路
这两种电路都经历了实际应用的考验,实践证明,不管在汽油车上还是在柴油车上都稳定可靠。
线路板设计需注意的抗干扰问题
线路板的布线对系统的抗干扰性能影响很大,本系统布线主要从以下几点进行考虑。
●尽量加粗电源线和地线,在电源入口处尽量使用大储能电容,在线路板空余处铺设覆铜,这样会大大增强线路板的抗干扰性能。
●在芯片的电源和地两端增加去耦电容,电容值为0.01~0.1μF,最好用陶瓷电容,每个芯片处都要加,这非常重要。
●IO引脚处加上一个去耦电容,可以滤除大量的外部干扰。
●尽量减少高频信号线的布线长度,特别是时钟信号线,由于频率很高,布线越长发出的电磁干扰就越强烈。同时,也要尽量减小其他信号线的长度。
●尽量使用表面贴装芯片,这样不仅可以缩短电路长度,还不会发生因振动、冲击而松动的情况。
欢迎分享,转载请注明来源:内存溢出
微信扫一扫
支付宝扫一扫
评论列表(0条)