
Linear LT3509双路36V降压开关稳压器应用方案
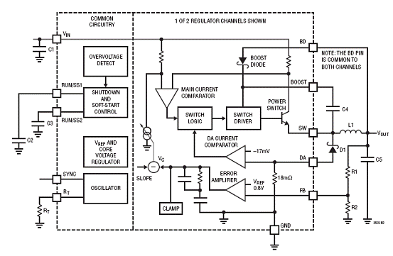
Linear 公司的LT3509是双路3.6V-36V电流模式降压开关稳压器,每路的内部开关能提供700mA的输出电流,集成了过压关闭和逐个周期的电流限制以及热关断等保护措施.最大占空比达95%,开关频率从300kHz到2.2MHz可调整,可采用小型电感和陶瓷电容. LT3509主要应用在汽车电子,工业控制,网络设备和CPU,DSP或FPGA的电源.本文介绍了LT3509的主要特性,功能方框图以及三种典型应用电路.
The LT3509 is a dual, current mode, step-down switching regulator, with internal power switches each capable of providing 700mA output current. This regulator provides a compact and robust soluTIon for mulTI-rail systems in harsh environments. It incorporates several protecTIon features including overvoltage lockout and cycle-by-cycle current limit. Thermal shutdown provides addiTIonal protection.
The loop compensation components and the boost diodes are integrated on-chip. Switching frequency is set by a single external resistor. External synchronization is also
possible. The high maximum switching frequency allows the use of small inductors and ceramic capacitors for low ripple. Constant frequency operation above the AM band avoids interference with radio reception, making the LT3509 well suited for automotive applications. Each regulator has an independent shutdown and soft-start control pin.
When both converters are powered down, the common circuitry enters a low current shutdown state.
LT3509主要特性:
Two 700mA Switching Regulators with Internal Power Switches
Wide 3.6V to 36V Operating Range
Overvoltage Lockout Protects Circuit Through 60V Supply Transients
Short-Circuit Robust
Low Dropout Voltage—95% Maximum Duty Cycle
Adjustable 300kHz to 2.2MHz Switching Frequency Synchronizable Over the Full Range
Uses Small Inductors and Ceramic Capacitors
Integrated Boost Diodes
Internal Compensation
Thermally Enhanced 14-Lead (4mmx3mm) DFN and 16 Lead MSOP Packages
LT3509应用:
Automotive Electronics
Industrial Controls
Wall Transformer Regulation
Networking Devices
CPU, DSP, or FPGA Power

欢迎分享,转载请注明来源:内存溢出
微信扫一扫
支付宝扫一扫
评论列表(0条)