
This tech brief requires an understanding of configuring op amps in typical gain control circuits. Both linear and non-linear digital pot applications are discussed. A basic technical overview of the requirements needed to transition audio and other potentiometer/op amp applications from traditional mechanical potentiometers to solid-state potentiometers is given. Also provided is the background required for the implementation of digital potentiometers as a replacement for mechanical potentiometers in calibration and bias control used in applications such as industrial control, audio, and telecommunications.

Figure 1. When S1 is open and S2 closed, this circuit is an inverting amplifier with a gain of -1. When S1 is closed and S2 opened, the circuit is a noninverting amplifier with a gain of +1. Digital Pot Simplifies CircuitInstead of using switches, a potentiometer may be used. When the wiper is at the high end of the pot, the noninverting mode is selected; when it's at the other end, the inverting mode is chosen. Using a linear digital potentiometer like the DS1267, as in Figure 2, gives digital control of not only the polarity but also the gain of the amplifier. Since many digital potentiometers come in dual configurations, this allows an "extra" pot in a circuit to be used to accomplish this signal processing task. The wiper value of the pot is written over the 3-wire interface consisting of /RST, CLK, and DQ. A wiper value of 00000000 will set the wiper to the low end of the pot, making this an inverting (gain = -1) circuit. A wiper value of 11111111 will set the wiper to the high end of the pot, placing the circuit in a noninverting (gain = +1) configuration. Wiper settings in between these values will result in a change in gain sweeping from +1 to -1.

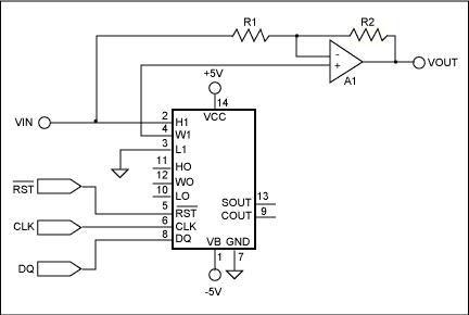
Figure 2. Using a digital potentiometer in place of S1 and S2 allows digital control of the gain of this circuit to be swept from -1 to +1. A feature of the DS1267 is that it powers up with the wiper in the center of the pot, resulting in equal levels being present at the inverting and noninverting inputs. This causes no output from the op amp, creating an effective power-on mute function. Other FeaturesAn added feature of this circuit is that when the DS1267 first powers up, the wiper is automatically set to the midpoint of the pot. This results in equal signals being sent to the op amp inputs, resulting in no signal from the op amp output - in effect, creating a power-on mute function!
Logarithmic potentiometers like the DS1802 may be used in this circuit configuration, but due to the logarithmic taper, do not realize a smooth transition from inverting to noninverting gains. Some gain control is possible, but it is not symmetric between the two operating modes. Still, just bouncing between the high and low ends of the pot accomplishes the switching action between gains of -1 and +1, so again an "extra" pot may be used in place of analog switches.
This is an updated version of a circuit which appeared in EDN Magazine's Design Ideas, September 12, 1996, pg. 184.
欢迎分享,转载请注明来源:内存溢出
微信扫一扫
支付宝扫一扫
评论列表(0条)