

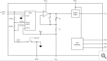
PGA112 与 PGA116 可提供 1、2、4、8、16、64 以及 128 等二进制增益,而 PGA113 与 PGA117 则支持 1、2、5、10、20、50、100 以及 200 等范围增益。可编程增益可实现传感器输出与模数转换器 (ADC) 输入电压范围的最佳匹配。除无需匹配独立组件之外,PGA11x 产品系列还可提供多通道 MUX、校准以及数控增益等更多优势。PGA112 与 PGA113 具有双通道 MUX,而 PGA116 与 PGA117 则具有十通道 MUX。这款运算放大器输出级使用的电源可与 ADC 相同,这在多电源系统中极为有用,可避免 ADC 输入出现过压/锁死情况极。
PGA11x 系列可针对系统级校准提供内部校准通道。增益切换时间为 200 ns,增益设置时间为 2.55 ?s,而误差仅为 0.01%。在所有器件中,正常工作温度下的 DC 增益误差为 0.1%(G 小于或等于 32 时的最大值)。所有器件均采用具有菊花链功能的标准 SPI 串行接口。
其它突出优势包括 100 Uv 的最大失调与 1.2 uV/C 的最大失调漂移,以及典型值为 12 nV/rtHz 的低噪声与高带宽(G=1 时,为 10 MHz)。此外,这些器件还支持最大值为 5 nA 的低输入通道电流以及可实现供电电流不足 4 uA(典型值)的关断功能。PGA11x 产品系列还可在 -40C 至 +125C 的更宽的温度范围内正常工作。
与 PGA11x 系列相结合,TI 还可为客户提供业界一流的信号链解决方案,其中包括诸如 ADS8318 与 ADS7886 等 ADC 以及 REF32xx 等电压基准。PGA11x 系列能够与 TI 的 MSP43 系列超低功耗微处理器协同工作,达到最优效果。
责任编辑:gt
欢迎分享,转载请注明来源:内存溢出
微信扫一扫
支付宝扫一扫
评论列表(0条)