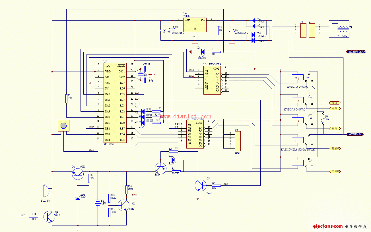
PIC16C57构成的吸氧机电路传世网•2022-8-2•技术•阅读36 吸氧机电路主要元件有PIC16C57,78L05,ULN2003A等元件构成。PIC16C57构成的吸氧机电路(点击放大): 欢迎分享,转载请注明来源:内存溢出原文地址:https://54852.com/dianzi/2434597.htmlPIC16C57吸氧机赞 (0)打赏 微信扫一扫 支付宝扫一扫 传世网一级用户组00 生成海报 双数显儿童弱视治疗仪原理图上一篇 2022-08-02多核DSP在OCT医疗成像中的研究 下一篇2022-08-02 发表评论 请登录后评论... 登录后才能评论 提交评论列表(0条)
评论列表(0条)