![[图文]镍镉电池自动充电、放电器,第1张 [图文]镍镉电池自动充电、放电器,第1张](/aiimages/%5B%E5%9B%BE%E6%96%87%5D%E9%95%8D%E9%95%89%E7%94%B5%E6%B1%A0%E8%87%AA%E5%8A%A8%E5%85%85%E7%94%B5%E3%80%81%E6%94%BE%E7%94%B5%E5%99%A8.png)
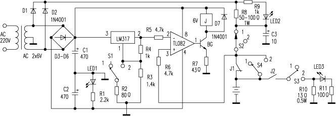
电路见附图。D1、D2整流后的电压供给电池充电,D3~D6整流后的电压供给比较、控制电路。TL082构成比较电路,其2脚由LM317输出提供一个恒定电压作为参考基准,3脚电压来自电池。2、3脚的电压比较后由1脚输出控制BG的开和关,再通过继电器来控制充电或放电回路。
1?充电过程:将开关S置于“1”的位置,电池置于电池夹中,接通电源,此时TL082的2脚电压为3V,而3脚电压小于3V,1脚输出负电压,BG截止,J无电流流过,常闭接点J1闭合,电源通过R8、S2、J1对电池充电。当电池电压上升到大于3V后,TL082的1脚输出电压为正,使BG导通,J得电后使J1断开,充电完毕。此时TL082的3脚由R8和S2提供一个更高的电压维持J的导通,直至断开电源为止。LED2作充电指示用。
2?放电过程:当电池充电三四次后,要进行一次放电,以消除记忆效应。放电前,先将开关S置于“2”的位置,再放入电池,接通电源。由于此时LM317的输出电压设定为1?3V,电池电压高于此值,TL082比较后,输出一个正电压使BG导通,J得电后常开触点J2闭合(同时J1断开),电池经J2、S3、R10放电,同时点亮LED3。当电池电压下降到近于1?3V时,TL082输出电压翻转为负,BG截止使J2断开,放电结束,LED3熄灭。
放完电后,将开关S置于“1”的位置就可以接着充电。
开关S选用具有四组接点的波段开关,R2、R3最好不用可调电阻,以免接触不良影响恒压源的电压。电容C3不可不接,否则充电完毕后继电器会出现“抖动”现象。
使用时要注意 *** 作顺序,放入电池,并将开关S置于相应位置后,再接通电源,否则将误判为充电完毕而出现不充电的现象。 ?湖北 罗运忠
实验点评:
该装置成本较低,简单易做,经实际测试后,认为它能完成其电池的自动充、放电的功能。但是,此装置还有一个小小的缺陷,那就是LED2并不能指示电池已经充满的情况。因此,笔者建议在原电路上稍加改动,通过T来控制LED2,这样,当电池被充满后,LED2即可自动熄灭。
另据笔者了解,目前在市场上像这种能自动充、放电(消记忆性)的充电器很少见,而且比较昂贵,因此,该装置具有一定的市场潜力。
![[图文]镍镉电池自动充电、放电器,第2张 [图文]镍镉电池自动充电、放电器,第2张](/upload/website_attach/20220725/200641623038104.jpg)
欢迎分享,转载请注明来源:内存溢出
赞
(0)
打赏
微信扫一扫
支付宝扫一扫
微信扫一扫
支付宝扫一扫
[组图]稳压电源的制作
上一篇
2022-08-02
[图文]一种将单电源转变为双电源的电路
下一篇2022-08-02
评论列表(0条)