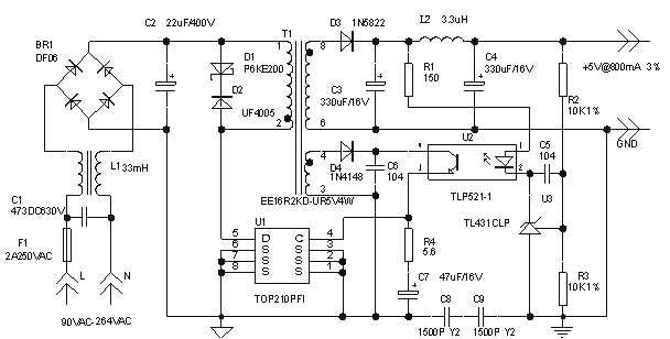
4W开关型5V稳压直流电源电路折叠轮椅•2022-8-2•技术•阅读53 欢迎分享,转载请注明来源:内存溢出原文地址:https://54852.com/dianzi/2430932.html4W开关电源电路赞 (0)打赏 微信扫一扫 支付宝扫一扫 折叠轮椅一级用户组00 生成海报 电容降压式电源上一篇 2022-08-02UC3844组成的60W开关电源电路 下一篇2022-08-02 发表评论 请登录后评论... 登录后才能评论 提交评论列表(0条)
评论列表(0条)