![[图文]使用开关电源的胆石混合功率放大器,第1张 [图文]使用开关电源的胆石混合功率放大器,第1张](/aiimages/%5B%E5%9B%BE%E6%96%87%5D%E4%BD%BF%E7%94%A8%E5%BC%80%E5%85%B3%E7%94%B5%E6%BA%90%E7%9A%84%E8%83%86%E7%9F%B3%E6%B7%B7%E5%90%88%E5%8A%9F%E7%8E%87%E6%94%BE%E5%A4%A7%E5%99%A8.png)
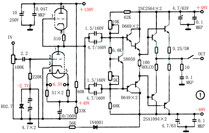
为改善音质,减少干扰和稳定工作点,对PCC88灯丝供电采取了以下措施:1.降压供电。灯丝电压由标准的7V降至6.5V,能大幅降低管子的热噪声,增加电路的稳定性。2.灯丝电源由开关电源经LM317获得,并采用悬浮式结构,避免对电子管工作状态以及对音质的影响,3.垫高灯丝电位,通过两支电阻对阳极电压 进行分压,将灯丝电位垫高至阳压的1/3倍(这两支电阻兼作高压泄故),降低了灯丝与阳极,特别是与U2管栅极、阴极间的电位差,能有效降低噪声干扰。4.采用固定栅偏压方式。—48V电源经一个56k电阻和RD2.7稳压管降压得到—2.7V电压,,由一支220k的电阻隔离接入栅极,阴极直接接地,免除了自给偏偏压方式需在阴极电阻上并联大电解电容所带采的频响及失真度指标下降等问题。
电流放大级采用三级射极跟随器,设置足够的电流增益,减轻了前级胆管的负担。用两对D669/B649组成达林顿管结构,能消除由于信号过载引起的饱和削顶现象。当前级管接近饱和时,电流增益会迅速降低,使末级管水远不会进入饱和区,实现信号“软着陆”,避免刺耳失真。彻底取消负反馈,各级均采用推挽电路。
末级用两对东芝Hi—Fi对管2SC2564/2SAl094作并联输出。该管fT=90MHz,是常见的2SC3280/2SAl301特征频率的三倍,电流12A.功率120W。推动级则选用日立发烧对管25D669/2SB649,该管fT高达140MHz,耗散功率20W,用它与2SC2564/2SAl094搭档能输出相当温暖甜润的音色。
末级设计成高偏置甲乙类输出,管子静态电流设置成360mA,使功放管始终工作在线性放大区,同时也可得到8W左右的甲类功率(8Ω),作乙类输出时,最大输出功率可达140W!
采用高频开关电源作整台功放的能量供给(见图2)。电子管供电选用三洋83P机芯彩电开关电源线路,稍做改动自制而成。后级供电选用两台湾生产的明纬牌工业级S-320—48型开关电源构成±48V、6.5A电源,功率达320W,开关频率167kHz,设有过流、过压、过热等多种保护功能,内置自动风冷系统。
线路布置上遵循星形一点接地法则。除末级晶体管静态工作点需耐心细致反复调试外,整机无需过多调整便能得到优美动听的放音效果。
欢迎分享,转载请注明来源:内存溢出
赞
(0)
打赏
微信扫一扫
支付宝扫一扫
微信扫一扫
支付宝扫一扫
[组图]顶级电子管OTL耳机放大器
上一篇
2022-08-02
[组图]牛哥的单端耳放装机报告
下一篇2022-08-02
评论列表(0条)