
· 二次变频所有的全部电路
· 工作电压:2.0——6.0V
· 低功耗(在Vcc=6.0V,耗电典型值仅为3.6mA)
· 极限灵敏度:0.7uV(-3bB)(典型值)

· 可选择可调载频检测电路
· 独立的数据整形输出电路
· 数据传输速率达35000波特
· 60dB的RSSI范围
· 少量的外接元件
· 采用MOTOROLA公司的“MOSAIC”技术制造
· DIP20和SO-20两种封装形式
· MC13135为新推出的首选型号

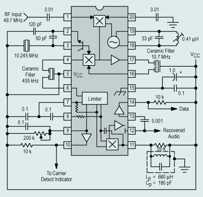
MC3335的内部振荡电路与Pin18和Pin19的外接元件组成第一本振级,载频RF输入信号从MC3335的Pin1输入,在内部第一混频级进行混频,其差频10.7MHz第一中频信号由Pin17输出,经10.7陶瓷滤波器选频后由pin16送到内部的第二混频电路。内部的振荡电路及Pin2和Pin3的外接晶体和电容构成了第二本振级,10.7MHz第一中频信号与第二本振频率进行混频,其差频为:10.700-10.245=0.455MHz,也即455kHz第二中频信号。
第二中频信号由Pin4输出,由455kHz陶瓷滤波器选频,再经Pin6送入MC3335的限幅放大器进行高增益放大,限幅放大级是整个电路的主要增益级。Pin11的外接元件组成455kHz鉴频谐振回路,经放大后的第二中频信号在内部进行鉴频解调,并经一级音频电压放大后由Pin12输出音频信号。
Pin9和Pin10为场强指示驱动电路的外接元件端,调整Pin9的200k电阻可改变场强指示驱动电路的增益。MC3335内部还置有一级数据信号放大级,Pin13为输入端,Pin14为输出端。Pin7和Pin8为第二中放级的退耦电容。

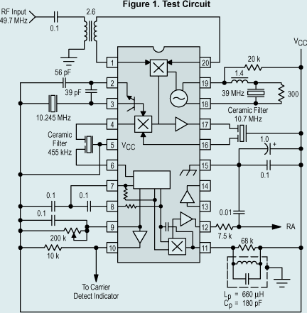
MC3335测试电路

欢迎分享,转载请注明来源:内存溢出
微信扫一扫
支付宝扫一扫
评论列表(0条)